Copyright©2011-2016 版权所有:hth官方网页 地址:甘肃省甘南州HTH·华体会体育拉卜楞镇浪格塘046号
投稿信箱:gnzdjg@126.com ICP备案:陇ICP备11000231号-1 网站标识码:6230270001
甘公网安备:62302702270003 技术维护单位:博达软件
| 时间:2024-06-24 作者: 点击数: |
|
|
|
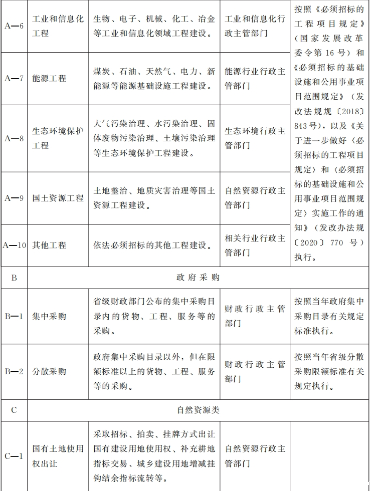
甘政办发〔2024〕56号 各市、自治州人民政府,甘肃矿区办事处,兰州新区管委会,省政府各部门,中央在甘各单位: 为持续拓展公共资源交易平台交易覆盖范围,进一步提高公共资源配置效率,经省政府同意,对《甘肃省公共资源交易目录(2020年版)》进行了修订调整,形成了《甘肃省公共资源交易目录(2024年版)》(以下简称《目录》),现印发给你们,并就有关事项通知如下: 一、《目录》内依法必须招标的项目应当进入各级公共资源交易平台交易,法律、法规、规章及国家有关行业行政主管部门另有规定的,从其规定。 二、有关行政监督部门按照职责分工,负责推进《目录》内项目纳入公共资源交易平台交易,并依法依规对公共资源交易活动实施监督。 三、本《目录》自印发之日起施行。《甘肃省人民政府办公厅关于印发〈甘肃省公共资源交易目录(2020年版)〉的通知》(甘政办发〔2020〕122号)同时废止。 甘肃省人民政府办公厅 2024年6月17日 (此件公开发布) 甘肃省公共资源交易目录(2024年版) 甘肃省人民政府办公厅关于印发《甘肃省公共资源交易目录(2024年版)》的通知.PDF
相关链接 |
| 【关闭窗口】 |